Using Selenium with JMeter
To use Selenium Webdriver with JMeter, install “Webdriver” plugins. The WebDriver sampler is useful if you want to test for performance AJAX or GWT based web applications. Download WebDriver plugins…
To use Selenium Webdriver with JMeter, install “Webdriver” plugins. The WebDriver sampler is useful if you want to test for performance AJAX or GWT based web applications. Download WebDriver plugins…
Pintu’s essential windows utilities. They are that useful to me and may be useful to others. Eraser – It is an utility to permanently deleting or purging files and folders.…
Successful Performance Analysis depends on the ability to identify bottlenecks in the application or system infrastructure. A bottleneck can be caused by any element on a page that is taking…
Page Object is a Design Pattern which has become popular in test automation for enhancing test maintenance and reducing code duplication. A page object is an object-oriented class that serves as…
SpecFlow Installation and Setup What is SpecFlow? SpecFlow is an open-source .NET tool for automated testing that lets you write specifications using 100%-Cucumber-compatible Gherkin syntax, and has a number of…

There are many automated software testing tools available for software test automation. Few of the most popular and good tools are listed below. These are not listed in order of…

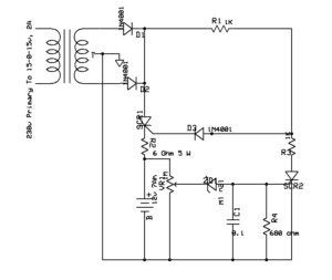
Here is a very simple example of a low-cost battery charger for 12 v 7Ah lead-acid batteries. As shown in the figure, diodes 1N4001 (D1) and 1N4001 (D2) form a…
Resistance colour codes Below is the table containing resistance colour codes. Each color band represents a number and the order of the color band will represent a number value. The…
What is test estimation? Test estimation is a prediction based on probabilistic assignment and is a continuous process, which should be followed and used throughout the project life-cycle. Wiki definition…