Dark Sensor

Dark sensor using 2 transistor BC547 When light falls on LDR, its low resistance drives the transistor T1 into conduction. This keeps transistor T2 cut-off due to low base bias.…

Dark sensor using 2 transistor BC547 When light falls on LDR, its low resistance drives the transistor T1 into conduction. This keeps transistor T2 cut-off due to low base bias.…

This simple circuit of electrical appliance protection is to protect your electrical appliance during irregular power supply. Normally when power goes off we forget switching off our appliances. Especially in India…
IP Switching in Load testing The most common use for IP Switching is when load testing against a load balancer. Load balancer typically use the IP address to route requests…
Fundamentals of Testing – Testing principles Principal 1: Testing shows presence of defects Testing can show that defects are present, but cannot prove that there are no defects. Testing reduces…
LED Flasher circuit using NE555 timer IC R1, R2, C1 and the supply voltage determine the flash rate. For a variable flash rate, replace R1 with a 1 MΩ pot…
USB reading lamp is powered using USB port. The USB port provide 5 v and 100mA which is sufficient for this circuit. Cut the one end of the USB cable…
RESISTOR COMBINATIONS When we do not get specific resistor values we have to either use variable resistors such as potentiometers or presets to obtain such precise values. Pots are too…
10 Stage LED Sequencer Components IC1- CD4017 IC2- NE555 C1 – 1μ C2- 0.01 μ R1 – 470 Ω R2 – 100 KΩ R3- 100 Ω LED1-10 – RED LED 9volt DC…

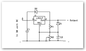
Below is the circuit for variable dc power supply R1- 240 Ω R2- 5K VR R2 can be replaced by fixed value resistor for fixed power supply. Following formula can be…