
Audio amplifier using TDA1554
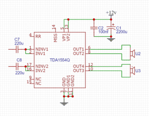
The TDA1554Q is an integrated class-B output amplifier in a 17-lead single-in-line (SIL) plastic power package. The circuit contains 4 x 11 W single-ended or 2 x 22 W bridge amplifiers.

The TDA1554Q is an integrated class-B output amplifier in a 17-lead single-in-line (SIL) plastic power package. The circuit contains 4 x 11 W single-ended or 2 x 22 W bridge amplifiers.
LM4880 is a dual power amplifier designed to produce high quality audio output capable of delivering power of 220mW per channel to 8 Ohm load using minimum external component and a 5v power supply. This can be very handy to design portable amplifier circuit.

In this post we will see how to create Azure Virtual Desktop step by step from the user interface. Alternatively you can use PowerShell command to achieve the same. The things you create in Azure are called resources, and every…

PAM8403 Mini Digital Audio Amplifier Module is a Class-D 2* 3 Watt amplifier module. It offers low THD+N, allowing it to achieve high-quality sound reproduction. The new filterless architecture allows the device to drive the speaker directly, requiring no low-pass…

Looking back year 2022. This year was very interesting in many aspects. We started going to office from March 2022 first time since March 2020 covid induced locked down. It was good to meet people face to face. But still…

Overview ESP8266 is a 3V WiFi module popular for its Internet of Things applications. It is a low-cost Wi-Fi microchip, with built-in TCP/IP networking software, and microcontroller capability, produced by Espressif Systems in Shanghai, China. ESP8266 has 8 pins, namely:…

What’s in the board ? TP5100 4.2v 8.4v Single/Double Lithium Battery Charge Management Lion Battery Compatible 2A Charging Board is a double switch buck 8.4V, single cell 4. 2V lithium battery charge management chip. Its ultra-compact QFN16 package and simple…

In this post we will see how to use servo motor using raspberry pi PICO

Parts Required Above is a very basic 40 watt invertor circuit.
Why do you need to convert? You may have html file with image and do not want to keep your image file separately with html file. In such case you can convert image to base64 string and use it in…